新利官网app

《Signal Transduction and Targeted Therapy》刊发18luck下载赵璨博士在陈旧性脊髓损伤修复领域取得的新进展

发布时间:2022-07-19
浏览次数:

  2022年6月17日,Nature旗下的《Signal Transduction and Targeted Therapy》杂志发表了18luck下载康复工程研究所赵璨博士与北京航空航天大学生物与医学工程学院李晓光教授团队共同合作,在陈旧性脊髓损伤修复领域取得新进展:《Chronic spinal cord injury repair by NT3-chitosan only occurs after clearance of the lesion scar》。

  期刊2021年影响因子38.104分,实现了18luck下载科研人员发表高分论文的历史性突破。这一喜讯彰显了18luck下载科研人员的良好科研素质,标志着18luck下载科研水平和人才队伍建设又上一个新台阶,对提高18luck下载的科研水平和声誉将起到积极作用。

1.jpg

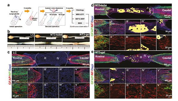
  目前,针对于陈旧性脊髓损伤的研究远远少于急性脊髓损伤,其关键原因在于胶质瘢痕是阻碍神经再生的物理和化学屏障,而如何处理胶质瘢痕则成为了影响陈旧性脊髓损伤治疗的关键因素之一。该研究通过弥散张量成像技术对脊髓损伤大鼠的胶质瘢痕进行三维重建,指导手术松解瘢痕后植入自主研发的不同剂型生物活性材料,成功实现了陈旧性脊髓损伤后的内源性神经发生及稳定的感觉运动功能恢复。

2.jpg

通过影像学结果指导病变区囊性组织的吸除和实体疤痕组织的修剪并植入不同剂型的生物活性材料(a),成功促进了治疗组的脊髓神经再生(b-e)

  论文第一作者赵璨为18luck下载康复工程研究所助理研究员、北航生物医学工程高精尖中心博士后;北京航空航天大学的饶家声、首都医科大学的段红梅、郝鹏作为共同一作;北京航空航天大学李晓光教授、同济大学孙毅教授和首都医科大学杨朝阳教授为通讯作者。

Baidu
map