新利官网app

18luck下载康复医学研究部于艳主任团队在国际期刊《current issues in molecular biology》发表论文揭示烟酰胺核糖体通过调节趋化降低炎症反应促进脊髓损伤小鼠神经功能修复

发布时间:2024-04-03
浏览次数:

  2024年2月,18luck下载康复医学研究部于艳主任团队,在国际期刊《current issues in molecular biology》发表了题为《Nicotinamide Riboside Regulates Chemotaxis to Decrease Inflammation and Ameliorate Functional Recovery Following Spinal Cord Injury in Mice》的原创性研究论文(图1)。论文通讯作者是康复医学研究部主任于艳,第一作者是康复医学研究部李彦博士。

1.jpg

图1. 在国际杂志《current issues in molecular biology》发表的文章

  脊髓损伤(SCI)是临床上常见的严重致残致死性疾病,其中创伤性SCI占SCI病例的90%,其病理生理过程可分为原发性和继发性损伤,由于原发性损伤不可避免,因此目前SCI重要干预措施主要集中在如何有效减轻继发性损伤。脊髓损伤后的免疫炎症反应被认为是继发性损伤严重程度的关键决定因素,是形成不利于脊髓再生微环境的主要原因。

  烟酰胺腺嘌呤二核苷酸(nicotinamide adenine dinucleotide, NAD+)参与细胞能量代谢及细胞生存等基本生命活动,直接和间接地影响包括炎症反应、代谢途径、DNA修复、染色质重塑、基因表达调控、细胞衰老、细胞凋亡和免疫细胞功能等,成为目前神经退行性疾病和神经修复领域非常热门的治疗药物。SCI在损伤持续加重的过程中,NAD+迅速耗竭。烟酰胺核苷(Nicotinamide Riboside,NR)作为NAD+前体物质,在临床前研究和临床试验中均被证实可以安全有效提升NAD+水平并发挥组织保护作用。然而,NR能否有效降低SCI后的免疫炎症反应和促进神经修复,尚有待深入研究。

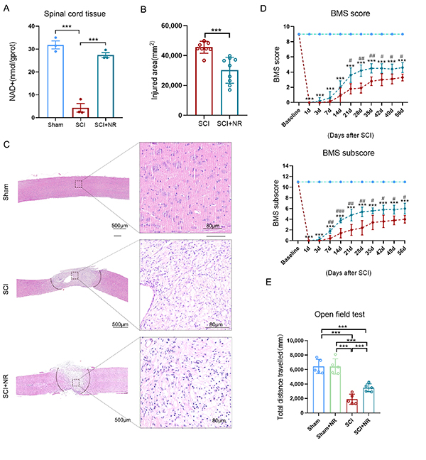
2.jpg

图2. NR干预有助于SCI后小鼠损伤区脊髓组织的修复及行为功能的恢复

  在本研究中,我们通过NR干预治疗SCI小鼠,发现补充NR后可以显著升高脊髓组织内的NAD+水平。通过形态学观察发现,补充NR显著减小SCI后小鼠损伤区体积,促进损伤区神经元及突触的存活。通过转录组学测序揭示NR干预有效减轻SCI后炎症反应的趋化调节机制。通过行为学评价,发现NR干预显著增加后肢的抓力,促进SCI后小鼠后肢运动功能的恢复(图2)。这项研究为未来开展NR应用于SCI的临床研究提供基础数据。

  原文链接:https://doi.org/10.3390/cimb46020082

Baidu
map